Example:+86 181 2435 3052

The Guide to Stainless Steel Screws: Choosing Your Non-Corrosive Guardian

In the world of fasteners, stainless steel screws are often hailed as the “non-corrosive guardians.” But when it comes time to purchase, do the designations like 302, 304, 316, and 410 leave you puzzled? Why do some screws marketed as “stainless” still develop rust spots? This article will thoroughly decode the secrets of stainless steel screws and provide a clear selection guide to ensure you choose the true protective champion for your project.

I. The Secret of “Stainless”: More Than Just “Steel”

The “stainless” property comes from a chromium content of at least 10.5%. Chromium reacts with oxygen to form an incredibly dense, yet only nanometers-thick, chromium oxide passivation layer on the metal surface. This invisible layer acts as a permanent shield, isolating the base metal from moisture and oxygen, thereby preventing iron from oxidizing (rusting).

Stainless steel is not “stain-proof” but rather “corrosion-resistant” in many environments. Its performance entirely depends on the integrity of this passivation layer. Corrosion occurs when the film is damaged (e.g., by scratches, chemical attack) and cannot self-repair.

II. Showdown of the Stars: In-Depth Analysis of 304 vs. 316

These are the two most common stainless steels, renowned for their excellent toughness and corrosion resistance.

Property304 Stainless Steel316 Stainless Steel
Core Composition18% Chromium, 8% Nickel16% Chromium, 10% Nickel, 2% Molybdenum
Key DifferenceGeneral-purpose, economical choiceGame-changer: Added Molybdenum (Mo)
Corrosion ResistanceExcellent. Resists atmosphere, fresh water, food acids, and many chemicals.Superior. Molybdenum significantly enhances resistance to chloride corrosion.
StrengthTensile Strength ~520-750 MPaSimilar to 304
CostLower, cost-effective~30%-50% higher than 304
Salt Spray Test ReferenceTypically >72 hours to white rust/red rustTypically >96 hours to white rust/red rust
Top AdvantageWide applicability, best valueUltimate defense against saltwater, chemicals, chlorides

Molybdenum Makes the Difference:
The 2% molybdenum added to 316 is the game-changer. Molybdenum stabilizes the passivation layer, especially against chloride ions. Chloride ions (found in salt, seawater, de-icing salts, some industrial environments) are the “natural enemy” of 304’s passive film. They can penetrate and locally break down the protective layer, causing pitting corrosion – a hidden and penetrating form of decay. With molybdenum, 316 effectively resists this attack.

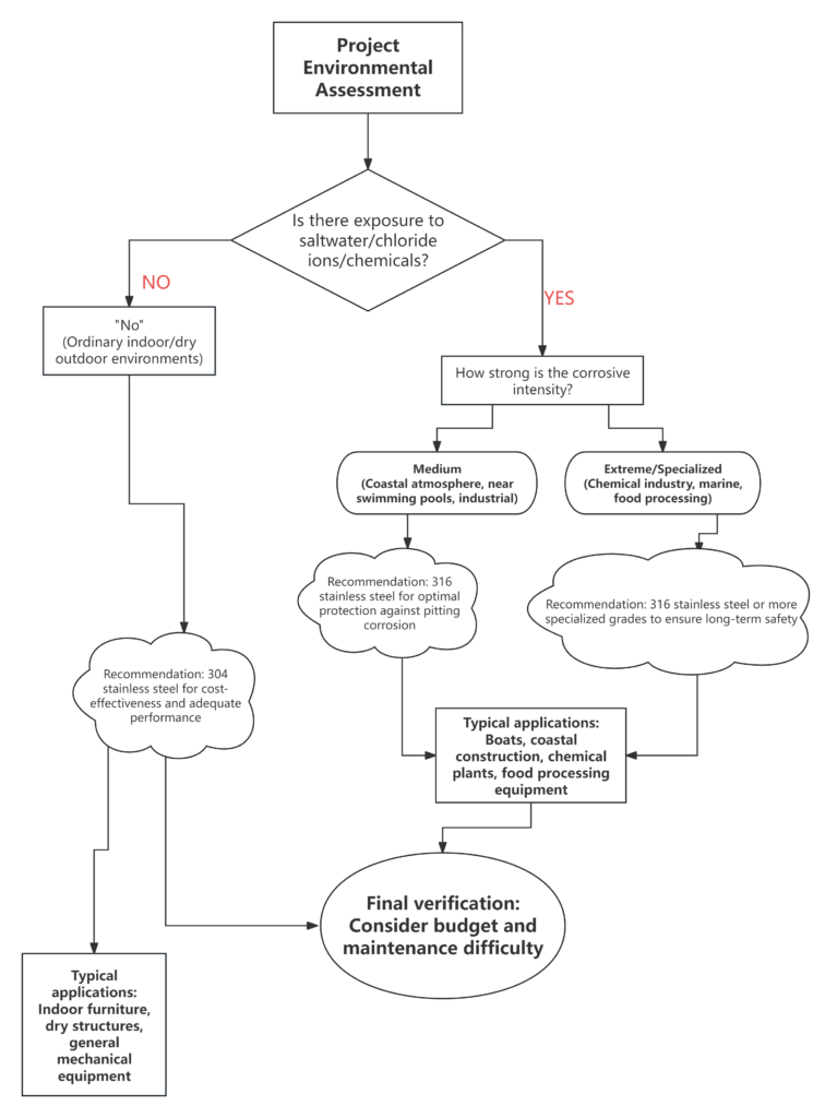
III. How to Choose: A Scenario-Based Decision Map
Selecting the right stainless steel screw for your project is straightforward with this decision path:

IV. Other Common Stainless Steel Screw Materials

  • 410 Stainless (Martensitic): High hardness with moderate corrosion resistance, but far less than 304/316. Often used where high strength is required in relatively dry environments (e.g., some agricultural machinery, valves). Note: It is often magnetic.
  • 18-8 Stainless: Frequently used as a commercial synonym for 304 (similar Cr/Ni content), but its specifications may be less strict than standard 304. Confirm the actual grade when purchasing.

Still unsure about screw selection for a specific project?

Contact us. Our technical consultants can provide free material selection advice for your application. We can also arrange sample testing so you can see the performance difference firsthand.

Leave a Reply

Your email address will not be published. Required fields are marked *